毕业论文的标准格式是什么
- 论文大全
- 2023-10-28
- 263
1、论文题目:要求准确、简练、醒目、新颖。
2、目录:目录是论文中主要段落的简表。(短篇论文不必列目录)
3、提要:是文章主要内容的摘录,要求短、精、完整。字数少可几十字,多不超过三百字为宜。
4、关键词或主题词:关键词是从论文的题名、提要和正文中选取出来的,是对表述论文的中心内容有实质意义的词汇。关键词是用作机系统标引论文内容特征的词语,便于信息系统汇集,以供读者检索。 每篇论文一般选取3-8个词汇作为关键词,另起一行,排在“提要”的左下方。

主题词是经过规范化的词,在确定主题词时,要对论文进行主题,依照标引和组配规则转换成主题词表中的规范词语。
5、论文正文:

(1)引言:引言又称前言、序言和导言,用在论文的开头。 引言一般要概括地写出作者意图,说明选题的目的和意义, 并指出论文写作的范围。引言要短小精悍、紧扣主题。
〈2)论文正文:正文是论文的主体,正文应包括论点、论据、 论证过程和结论。主体部分包括以下内容:

a.提出-论点;
b.分析问题-论据和论证;

c.解决问题-论证与步骤;
d.结论。

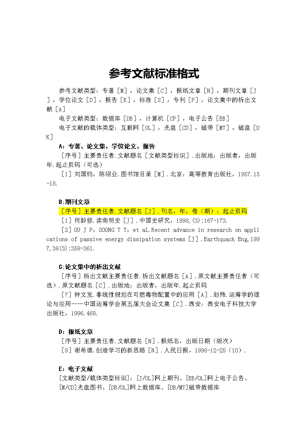
6、一篇论文的参考文献是将论文在和写作中可参考或引证的主要文献资料,列于论文的末尾。参考文献应另起一页,标注方式按《-87文后参考文献著录规则》进行。
中文:标题--作者--出版物信息(版地、版者、版期):作者--标题--出版物信息
所列参考文献的要求是:
(1)所列参考文献应是正式出版物,以便读者考证。
(2)所列举的参考文献要标明序号、著作或文章的标题、作者、出版物信息。
上一篇:亚健康算不算职业病?
下一篇:刺五加的作用与功效
发表评论