三十张方 3.0
- 健康知识
- 2024-04-13
- 380
不治已病治未病,但做功德不求名。张口闭口君有疾,扁鹊自言非上工。人人知医天下任,小病自治草根行。八千里路云和月,三十张方天下平。

说明:三十张方包括少儿常见病八方、急性病九方、慢性病十方和疑难病十方,均为郭老常用验方,仅供参考。少儿常见病八方
少儿常见病八方辨证表

(注:少儿八方同样适用于成人)

1、双花茶(感冒模糊方)
辨证:
适合风寒感冒、风热感冒、桂枝汤症感冒、麻黄汤证感冒、葛根汤症感冒、温病症感冒等;急慢性咽炎、干咳、手足口病、水痘、红眼病、沙眼。
处方:
金银花30克、连翘30克、牛蒡子25克(打)、牡丹皮35克、紫草20克、桂枝30克、白芍20克、麻黄12克、葛根40克、麦冬25克、桔梗20克、甘草15克、杏仁20克(炒)、生姜5片、大枣10枚(破开)
化裁:①用于急慢性咽炎和干咳治疗时应去掉姜枣;②严重高血压或心脏病患者去麻黄加西洋参20克。
服药后应持续保持微微出汗状态(不可出大汗),每天可连续服用3次到5次。
2、桂朴杏仁汤
辨证:
咳喘不渴。微恶寒,无大热,体温37/38度。
处方:
桂枝30克、白芍30克、甘草13克、生姜25克(切片)、大枣12枚(破开)、厚朴20克、炒杏仁20克(打)
3、麻杏石甘汤
辨证:
肺炎。咳喘汗出而渴。不恶寒或微恶寒,无大热。
处方:
麻黄10克、炒杏仁20克(打)、生石膏40克、甘草13克、金银花30克、连翘30克、牛蒡子30克(打)
4、气机失调方
辨证:
感冒误治,舌胎薄白,脉弦细,没精神,老烦恼,不想吃,有时呕,大便秘或溏,或时秘时溏数日。
主方:
柴胡36克、枳壳30克、半夏15克、黄芩30克、党参30克、茯苓40克、甘草15克
化裁:
①发冷发烧,往来寒热,发热恶寒者加桂枝30克;
②大便干燥者加大黄10克(后下)。
5、瓜蒌汤
辨证:
感冒后咳喘有痰,或有痰声吐不出,或带有无食欲、腹胀、不消化等。
处方:
全瓜蒌36克、柴胡30克、甘草15克、杏仁30克(打)、厚朴30克、桔梗25克、茯苓40克、枳壳20克、陈皮30克
6、水寒射肺方辨证:咳嗽昼轻夜重,或无痰或痰清稀。
处方:柴胡30克、党参30克、桂枝30克、茯苓40克、泽泻20克、白术30克、枳壳20克、干姜15克、五味子20克,薏米100克单煮,用薏米汤煎药。
7、三黄泻心汤辨证:心下痞,发热恶热,厌食,便秘,体温往往到39度。
处方:大黄10克、黄芩30克、黄连20克(打)
以上药物用开水浸泡两小时,浸泡期间搅拌数次,取汁服用或灌肠。少儿用此药建议灌肠,用量为内服量的一倍。
8、葛根芩连汤辨证:发热,每天下利多次,腹疼,发渴。
处方:葛根40克、黄芩30克、黄连25克(打)、秦皮30克、白芍30克、茯苓40克、泽泻30克、甘草15克
少儿用此药建议灌肠,用量为内服量的一倍。
急性病九方急性病九方辨证表


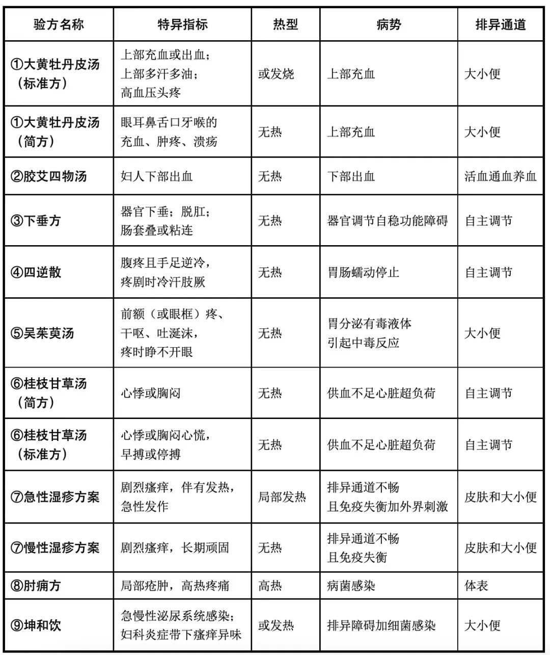
1、大黄牡丹皮汤大黄牡丹皮汤(标准方)
辨证:高血压头疼、脑出血、流鼻血、咳血、中耳炎、红眼病、急性盲肠炎、牙龈肿痛、头油头汗
处方:大黄15克(后下)、牡丹皮30克、白芍30克、当归30克、桃仁30克(打碎)、桂枝30克、茯苓40克、栀子30克(打碎)、牛膝20克、川芎20克、甘草15克
化裁:①急性盲肠炎可加芒硝20克;②上部出血严重的可加白及30克、阿胶30克,促进凝血;③痔疮出血,可去栀子、牛膝、川芎,加艾叶炭30克;④如伴有发热恶寒,去大黄,加银花30克、连翘30克、牛蒡子30克、麻黄12克;⑤对于外伤、车祸、过敏引起的红肿淤血,去栀子、牛膝、川芎,加红花30克。
大黄牡丹皮汤(简方)
辨证:不发烧(无向外趋势):咽痛、红眼病、鼻血、耳肿、牙龈肿疼、口腔溃疡等。
处方:栀子30克或大黄10克(后下)、紫草20克、牡丹皮30克、西洋参10克
2、胶艾四物汤
辨证:妇人下部出血
处方:阿胶30克(烊化后也煎好药液混合)、艾叶炭30克、川芎30克、当归30克、白芍30克、生地30克
化裁:①日常养血可去阿胶、艾叶炭,加柴胡36克、枳壳20克。
3、器官下垂方
辨证:
胃下垂、肝下垂、子宫下垂、脱肛、肠套叠、肠粘连
处方:
柴胡30克、党参40克、枳壳20克、厚朴20克、白芍30克、黄芪40克、茯苓40克、升麻20克、桂枝30克、甘草15克
化裁:
①如遇急腹症则去黄芪、茯苓、升麻,加黄芩20克、芒硝15克、大黄10克。
4、四逆散
辨证:
四逆腹疼,脉弦细,疼发时手足逆冷。疼剧时冷汗肢厥,疼定时手足复温。四逆散证的胃和肠的蠕动几乎在一个停止的状态。往往因生气着急引发。
处方:柴胡30克、枳壳30克、白芍36克、桂枝30克、黄芪30克、党参30克、炮附子10克、甘草15克
5、吴茱萸汤
辨证:
头疼吐涎沫,前额眉棱骨部位疼,疼时睁不开眼。
处方:
吴茱萸25克、生姜25克、大枣10个(破开)、党参45克、半夏25克、茯苓40克、甘草15克
6、桂枝甘草汤
桂枝甘草汤(标准方)
辨证:心悸或胸闷心慌;早搏、停搏。
处方:
柴胡36克、桂枝50克、甘草25克、党参30克、生地30克、熟地30克、山药40克、麦冬30克、枸杞20克
桂枝甘草汤(简方)
辨证:心悸或胸闷
处方:桂枝50克、甘草25克
煎煮取液后视情况一次顿服或两次分服。
7、湿疹方案
急性湿疹方案
外用万应膏或外洗方三餐本能粥或湿疹食疗方服用“急性湿疹方A”三天三天后服用“急性湿疹方B”
慢性湿疹方案
外用万应膏或外洗方三餐本能粥或湿疹食疗方早晚服用“慢性湿疹方”
急性湿疹方A
伴有局部发热的急性湿疹前三天服用。牡丹皮45克、桂枝25克、白芍30克、甘草15克、金银花25克、连翘30克、牛蒡子25克、茯苓45克、泽泻20克、白术25克、苍术25克、麻黄12克、大黄12克(后下)
急性湿疹方B
前三天服用“急性湿疹方A”后未完全好,服用“急性湿疹方B”。牡丹皮35克、桂枝20克、白芍30克、甘草15克、金银花20克、连翘30克、牛蒡子20克、茯苓40克、泽泻20克、白术20克、苍术20克、紫草20克、桃仁20克、当归20克
慢性湿疹方
半年以上复发的慢性顽固性湿疹;或者急性湿疹经AB方调理后不再局部发热转入慢性。茯苓40克、薏米50克、白扁豆30克、白术20克、苍术30克、五味子35克、党参30克、柴胡35克、黄芪30克、干姜15克
湿疹外洗方
湿疹或皮肤瘙痒薄荷20克、鸡血藤30克、当归20克、艾叶20克、苦参30克、蛇床子20克、花椒20克、百部20克、大黄40克(药快煎好5分钟前再放入);煎药取液多次涂于患处。
湿疹食疗方
山药30%,薏米30%、白扁豆20%、枸杞20%;放在一起打浆煮粥吃,每餐不少于100克。
8、肘痈方
辨证:肘痈或局部疮肿,同时伴有高肿,灼热,色红,疼痛。
主方:银花30克、连翘30克、牛蒡子30克(捣)、麻黄15克、桂枝30克、当归30克、牡丹皮30克、桃仁30克(捣)、甘草15克
化裁:①如身上红肿长包,但无热不疼,则去麻黄、银花、连翘、牛蒡子,加黄芪40克、茯苓40克、泽泻30克、牛膝30克、大黄15克(后下)。
9、坤和饮
辨证:妇科炎症、带下、瘙痒、异味,急性尿路感染。
主方:柴胡30克、茯苓40克、苍术30克、甘草10克、当归30克、猪苓30克、泽泻30克、桂枝30克、黄芪40克、牡丹皮30克、黄连20克、黄柏30克、苦参30克
化裁:①急性尿路感染,去当归、桂枝、黄芪、苍术,加大黄10克(后下)、知母30克;②如有发热恶寒加银花30克、连翘30克、牛蒡子30克;③三倍划线中药即可用于妇科炎症的外洗或坐浴方。
慢性病十方慢性病十方辨证表


1、自主调节方
辨证:各种慢性病或严重亚健康
处方:柴胡40克、黄芪30克、党参30克、茯苓35克、泽泻15克、白术20克、当归35克、桂枝15克、火麻仁20克、枳壳15克、厚朴25克、淫羊藿35克
2、肠胃调节方
辨证:各种慢性病或严重亚健康(伴有顽固性便秘)
处方:柴胡40克、黄芪30克、党参30克、茯苓35克、白术40克、桂枝20克、当归30克、牡丹皮20克、桃仁20克、甘草15克 白芍20克、火麻仁20克、枳壳20克、莱菔子30克(炒)
3、食疗方
辨证:各种慢性病或严重亚健康
处方:山药50%,枸杞、薏米、黄精、百合、莲子各10%一起打浆煮粥吃,每餐不少于100克;
3、西洋参粉
西洋参打成细粉开水冲服,每天一至二次,每次5克。
4、胸水方
辨证:食道或胃有水气。嗓子痒但不红肿,食道噎,胸部胀闷,说话有无力感。
处方:柴胡36克、茯苓40克、桂枝30克、党参30克、薏米100克煮汁煎药
5、体液运化方
辨证:停饮或水气病或积液,旨在加强体液代谢。
处方:白术30克、茯苓40克、猪苓30克、泽泻30克、桂枝30克、牡丹皮30克、甘草15克、西洋参13克、柴胡36克
6、关节补液方
辨证:关节疼痛或发汗难
主方:葛根50克、地骨皮30克、桂枝30克、白芍30克、甘草15克、生姜5片、大枣10枚(破开)
化裁:①有少阳证可加柴胡36克;②遇汗漏不止可加炮附子12克、党参30克、茯苓40克。
7、活血通血方
辨证:血流瘀阻或瘀驻导致的肌肤甲错、囊肿增生、关节疼痛、多囊卵巢腺肌症子宫内膜异位等。
主方:茯苓40克、桂枝20克、白芍30克、牡丹皮30克、桃仁30克、黄芪40克、当归30克、红花30克
化裁:①有少阳证可加柴胡36克;②关节疼可加葛根40克;③下肢不利可加牛膝35克。
8、平胃顺气方
辨证:胃部或胸部不适(心绞痛除外)
处方:枳壳15克、莱菔子30克(炒)、苍术30克、厚朴30克、陈皮30克、半夏15克、生姜5片、大枣10枚(破开)、党参30克、甘草15克、白芍20克、柴胡36克
9、金匮肾气方
辨证:肾阴虚(物质不足),肾炎,腰疼,关节疼。
处方:桑葚30克、枸杞30克、柴胡35克、黄芪30克、茯苓30克、猪苓40克、泽泻20克、菟丝子20克、牛膝25克、杜仲20克、山茱萸20克、枳壳20克
10、通利性腺方
辨证:
性腺障碍。乳腺病,月经少,尿路结石,小便不利。
处方:柴胡45克、王不留行35克(包煎)、穿山甲7克(研粉放入煎好的药液)、金银花30克、连翘30克、天花粉35克、当归20克、牡丹皮30克、川芎15克、桃仁20克、白芍30克、茯苓40克、泽泻20克、桂枝20克、漏芦20克、丝瓜络20克、甘草10克
注:如买不到穿山甲可将王不留行加至50克。缺漏芦和丝瓜络也没关系。
疑难病十方疑难病十方涉及晚期肿瘤、肝硬化腹水、慢性肺病、胆病、风湿病、慢性肠炎、无名热、中老年(阴性)感冒、少阴病、老人衰竭性高热、睡眠障碍,运用时应注意:
第一,可同时应用“慢性病十方”中的“食疗方”健脾胃,还可根据病势选用“西洋参粉”养护心脏机能。
第二,症状缓解后可采用生态同步疗法(本能养生)做长期养生调理。
疑难病十方辨证表


1、肿瘤方
辨证:
癌症晚期,肝硬化、腹水
主方:
炙鳖甲80克(先煮一个小时取汁备用,渣再煮)、黄芪50克、柴胡36克、牡丹皮30克、桃仁20克(打)、白芍40克、桂枝30克、当归30克、党参30克、茯苓40克、乳香10克、没药10克、紫草30克、甘草15克
化裁:
①若无痛去乳香、没药;
②若疼痛剧烈且服药后无缓解,可将乳香、没药增至15克;
③若发热不退加地骨皮30克;
④若无食欲可加白术30克、厚朴20克;
⑤若便秘加枳壳20克。
上药同煮二次,每次30分钟取汁,再与炙鳖甲汁相合慢火煮10分钟。
2、慢性肺病方辨证:
长期咳喘胸闷痰壅;(支)气管炎,肺气肿肺大泡
主方:
全瓜蒌40克、杏仁20克、厚朴30克、陈皮20克、生姜20克、半夏20克、茯苓50克、泽泻25克、薏米150克、地龙20克、西洋参10克(研粉加入药液)
化裁:
①若咳嗽不严重可去地龙。
3、胆病方
辨证:
胆结石、胆囊炎、急性黄疸(甲肝)
主方:
柴胡30克、枳壳20克、白芍30克、甘草13克、栀子30克、茵陈40克、郁金30克、牡丹皮30克、大黄9克(后下)
化裁:
①便秘加芒硝5克;
②发烧加黄芩30克、黄柏20克;
③腹胀加枳壳20克、厚朴20克;
④急性黄疸(甲肝)加猪苓30克、茯苓30克、泽泻30克;
⑤发热恶寒加银花30克、连翘30克、牛蒡子30克。
4、风湿方
辨证:
关节肿疼,风湿疼,无热
主方:
柴胡30克、桂枝30克、白芍30克、甘草15克、苍术40克、茯苓40克、干姜10克、泽泻30克、炮附子10克、薏米100克煮汁煎药
化裁:
①如发热,则去泽泻、附子,加知母20克。
②若手足逆冷肿疼严重,可配合外洗方煮水浸泡或擦洗。外洗方:白术50克、当归50克、桂枝100克、黄芪100克、白芍50克、细辛30克、茯苓50克,以上药材煮水泡手腿脚,可重复使用。
5、慢性肠炎方
辨证:
无热腹疼,下利或溏
处方:
柴胡30克、党参30克、白术30克、茯苓40克、甘草15克、黄芪40克、桂枝30克、黄连25克(捣)、干姜13克、白芍30克
6、无名热方
辨证:
原因不名发烧
主方:
柴胡36克、桂枝30克、白芍30克、黄芩20克、甘草13克、生姜15克、大枣12个(破开)
化裁:
①长期发热去姜枣,加地骨皮50克、黄芪40克、牡丹皮30克、炙鳖甲50克;
②渴加花粉40克;
③呕加半夏20克;
④不大便加知母30克;
⑤烦躁不能眠加栀子30克;
⑥小便不利加茯苓40克、泽泻30克。
7、柴胡汤
辨证:
目瞑倦卧怕冷,体温正常。
处方:
柴胡36克、桂枝30克、党参40克、甘草15克、生姜20克、大枣12枚、炮附子10克
8、附子汤
辨证:
无热恶寒,但欲寐,脉沉细,手足厥逆。
处方:
炮附子10克、柴胡36克、茯苓40克、泽泻20克、白术20克、党参30克、桂枝30克,白芍30克、干姜20克、甘草15克9、四逆汤
辨证:
濒死衰竭,真寒假热。老人突发高热不退。
处方:
炮附子40克、干姜20克、甘草15克、西洋参10克、党参30克、肉桂20克
提示:给真寒假热的重症老人喂药,一定要少量多次地喂,吃一勺休息一会儿,再吃。切不可一次性服药太多!
10、酸枣仁汤
辨证:
睡眠障碍,头部充血,虚烦
处方:
酸枣仁40克、栀子30克、柴胡36克、百合30克、黄芪45克、川芎30克、淡豆豉30克、厚朴15克、陈皮15克
提示:缺血性失眠可视情况用“附子汤”或“柴胡汤”。
煎药服药注意事项:
煎药中药先用温水浸泡半小时至1小时,小火煎两次,每次保持微沸30分钟,两次煎好药液混合在一起备用。
成人方剂药量为成人一天用量,早饭前晚饭后各服一次,遇紧急情况可一天服用四次,隔4小时一次。
虚弱者虚弱者可先按成人用量三分之一试服,感觉好再逐步增加用量。
少儿少儿酌减,11-15岁服方剂量的四分之一,5-10岁六分之一,2-4岁八分之一。每天2到4次。病情急迫可一天服用四次,隔4小时一次。
上一篇:中风后遗症快速治疗
发表评论