宝宝湿疹,妈妈知多少?
- 民间偏方
- 2026-03-26
- 356
1 定义与分类
宝宝湿疹是一种对牛奶、母乳和鸡蛋白等食物过敏而引起的变态反应皮肤病,俗称“奶藓”, 也可能是一种由遗传性质引起的皮肤病。多发生在出生后1个月到2岁间,以 2~3 个月的宝宝最为严重。皮疹形态大同小异,表面干燥、粗糙、脱屑,多伴有瘙痒,反复发作,致使婴儿常烦躁不安、哭闹、手挠、睡不安稳,且常伴有胃肠道症状,如腹泻等。
根据宝宝的年龄、皮疹部位、生活环境、季节等不同,可将湿疹的表现主要分成三型:
脂溢型 多见于3个月以内的婴儿,前额、颊部、眉间皮肤潮红,覆有黄色油腻的痂,有时头顶可见厚厚的黄浆液性痂。颏下、后颈、腋下及腹股沟可有擦烂、潮红及渗出,患儿一般在六个月后改善饮食时可自愈。

渗出型 多见于3到6个月肥胖的婴儿,两颊有对称性米粒大小的红色丘疹,伴有小水袍及红斑连成片状,有破溃、渗出、结痂,瘙痒激烈,可抓住带血迹的抓痕及鲜红色烂面。不及时治疗可泛发全身并继发感染。

干燥型 又称干性湿疹,多见于6到12个月的小儿,表现为面部、四肢、躯干外侧斑片状密集小丘疹、红肿,硬性糠皮样脱屑及鳞屑结痂,无渗出物。

2 宝宝湿疹的起因
(1)遗传因素
婴儿湿疹是婴儿期特应性皮炎的表现,又叫异位皮炎、异位性湿疹、遗传过敏性湿疹等,主要与遗传过敏性体质有关。如果爸妈有哮喘、荨麻疹、过敏性鼻炎等过敏性疾病,患儿常存在免疫学异常。湿疹患儿的血浆中IgE含量高出正常婴儿几倍至几十倍,有些宝宝在湿疹发生时或发生以后,可能会有哮喘或过敏性鼻炎等其他变态反应性疾病发生,这些都与遗传性过敏体质有密切关系。
(2)环境因素
蛋白质过敏 高蛋白饮食可能是诱发婴儿湿疹的外在因子。据统计,湿疹患儿的妈妈中,有92.7%的妈妈在妊娠期以鸡、鸭、鱼肉虾等高蛋白饮食为主。有些哺乳期的妈妈为了加强营养,以鸡蛋、牛肉、羊肉等为主,易引发宝宝患湿疹。哺乳期妈妈食用辛辣等刺激性食物及海鲜产品也可能会加重患儿湿疹。所以,妈妈在孕期或哺乳期,需注意蛋白摄入量,并细心观察宝宝是否对蛋白类过敏,做到早预防早处理。
室内温度湿度 很多妈妈为了避免宝宝受凉,很少开窗通风换气,造成室内比较潮湿或过热;有的居住在过于潮湿或干燥的地方,也会造成湿疹加重。患儿在炎热的夏季、其他季节室内温度过高、用热水洗澡、穿衣服过多、不注意卫生都可能会使病情加重。
日常生活用品 如宝宝可能对肥皂、洗衣粉、合成纤维的衣服、塑料玩具等过敏。有些妈妈把宝宝的尿布等衣物在家中晾干或烤干,造成婴儿湿疹发生或加重。
气候变化 如日光、紫外线、炎热、干燥、寒冷等,生态环境破坏,大气污染(空气中含过量的有害气体或粉尘)也能诱发或加重婴儿湿疹。
吸入或接触致敏因子 吸入尘螨、花粉等,接触各种动植物毛屑、羽毛等,食用鱼、虾、蛋等食物,引起的过敏性湿疹。
(3)心理因素
由于爸妈害怕宝宝湿疹复发或病情加重,经常担心婴儿对某种物质可能过敏,致使容易出现洁僻、给宝宝的饮食单一、限制宝宝活动范围等,造成患儿易出现营养不良、免疫功能失衡、适应外界环境的能力低下,使得宝宝湿疹更加顽固难治。而且婴幼儿皮脂腺发育不完善,皮肤比成年人细腻5倍,清洗过多会将皮脂洗掉,且频繁使用消毒洁肤产品易引发皮肤过敏,同时还会杀死正常菌群,导致皮肤表面的天然屏障受损。所以家长最好用清水给宝宝洗澡、擦脸,消毒产品不可频繁使用。
(4)城乡差别
据报道,农村的发病率低于城区,这说明农村生活及卫生条件差,妈妈的饮食状态对宝宝的影响不大,温度、湿度都低于城区,避免了对诱发湿疹的影响。爸妈对这种环境的适应,因遗传等因素关系,宝宝也适应这种环境。
(5)用药及护理不当
有些爸妈用激素类乳膏,见效快,就大面积、长期应用,宝宝皮肤薄嫩,往往造成药物的依赖或加重病情。有的患儿爸妈用刺激性的中药擦洗皮损,患儿皮损已干燥,爸妈过度清洁皮损或用热水烫洗、或用盐水洗等造成症状加重。有的患儿瘙痒剧烈、影响睡眠,有的继发感染,爸妈仍坚持不给患儿用药,造成症状加重。
(6)其他
药物、细菌感染、病毒感染等也可导致湿疹的发生。过度搔抓、继发感染、冷热刺激以及影响排汗等都容易使宝宝湿疹加重。
3 婴儿湿疹的防治
3.1预防
采取预防策略来降低过敏性疾病的发病率已经成为现代过敏性疾病防治的核心。过敏性疾病的预防可分为一级预防、二级预防和三级预防:一级预防是指在起病前防止疾病发生的一切措施,包括针对母亲和婴儿两方面即从胎儿期及婴幼儿期开始,采取干预措施,预防变应性体质的产生;二级预防是指在临床表现出现前的潜伏期内尽早发现疾病,发现致敏者,从而对确实有发病危险因素的人群采取防治措施;三级预防指对已经患有过敏性疾病(湿疹、过敏性鼻炎、过敏性哮喘等)的患者,积极治疗发病症状、预防再发,防止疾病加重或晚期后遗症的一切措施(殷明德,2005)。
过敏性疾病的发生和发展,是基因与环境相互作用的结果(Baena- et al., 2009)。近年来的研究表明外界环境因素的暴露如:孕期营养素的添加、饮食结构的改变、孕期用药、吸烟环境、汽车尾气、有机污染物、分娩方式、喂养方式等均可以对过敏性疾病的发生和发展产生影响,而有些影响因素始于胎儿期,并可以通过表观遗传学对基因的表达产生影响(David et al., 2011)。过敏性疾病的发生、发展有其自然进程,在婴儿期主要表现为湿疹和食物过敏 ( et al., 2003)。湿疹是1 岁以内婴儿最常见的慢性皮肤疾病,儿童湿疹的发生率在7%-30%,在过去的几十年里,湿疹的发生率增长了2倍或3倍(Ricci et al., 2010),研究表明患有湿疹的儿童,在 6 岁以内50%可发展为哮喘,75%发展为过敏性鼻炎(, 2010)。因此预防婴儿湿疹的发生,降低婴儿湿疹的发生率有助于预防过敏性疾病的发生。
对于婴儿来说,湿疹多由于食物过敏,特别是乳蛋白过敏所致。婴幼儿湿疹多是由于肠道发育不够成熟,致使乳蛋白等食物成分,没有被充分消化即被吸收而引发。肠道黏膜免疫功能不全,也可导致湿疹。所以有研究表明,过敏婴儿与非过敏婴儿肠道微生物菌群组成存在差异,且其肠道微生物菌群的变化早于过敏性疾病的临床表现,这意味着改善婴儿期肠道微生态环境可能有助于婴儿期过敏性疾病的预防。其他研究也表明,益生菌对于婴儿湿疹有一定预防作用,但由于益生菌菌种、剂量、疗程等诸多方面的差异,其对婴儿湿疹及特应性湿疹的具体效应尚需进一步研究加以验证(王瑜等,2012)。
包丽丽(2013)通过一级预防对于预防婴儿湿疹作用的研究得出以下结果:
(1) 出生前后避免吸烟环境暴露有助于预防婴儿湿疹的发生
孕期暴露于吸烟环境所产生的氧化应激作用能通过改变 NF-κB 或组蛋白修正和致炎因子对染色质重塑有重要的表观遗传学效应,炎症因子诱导基因能够影响胎盘功能和胎儿的生长发育(Osei-Kumah et al., 2006)。
(2) 孕期补充维生素 D 有助于预防婴儿湿疹的发生
研究一级预防宣传教育推荐孕期补充维生素D 600IU/d,结果表明实验组孕期补充维生素D者,其婴儿湿疹的发生率明显低于未补充维生素D的对照组,说明孕期补充维生素 D 可降低婴儿湿疹的发生率。
(3) 纯母乳喂养 4-6 个月有助于预防婴儿湿疹的发生
母乳中包含一组复杂的免疫活性物质,包括免疫球蛋白、乳铁蛋白、溶菌酶、低聚糖、长链脂肪酸、细胞因子、核苷酸、激素、抗氧化剂和母亲的免疫细胞,这些活性物能够影响婴儿免疫系统的发育和对食物的耐受性( et al., 2010)。母乳中的各种营养物质,比例适当,易于消化吸收,不会对婴儿尚未发育成熟的胃肠道造成负担,还可以调节粘膜的免疫进程,母乳中含有的丰富的IgA 能促进肠道的成熟,低聚糖、核苷酸和白细胞可以调节肠道菌群的生长( et al., 2010)。世界卫生组织推荐纯母乳喂养婴儿 6 个月,以实现最佳的生长、发育和健康状态,此后应添加辅食和继续母乳喂养至 2 岁或 2 岁以后。
(4) 添加辅食的时间对婴儿湿疹的影响
婴儿早期肠道菌群尚未建立,消化道粘膜发育不完善、通透性较大,易发生过敏,尤其是食物过敏。有研究认为4-6月龄是婴儿建立口服耐受的关键时期,在此阶段添加固体食物对过敏性疾病有保护作用,延迟添加辅食错过了建立食物口服耐受的最佳时机,建议4-6月龄时开始添加辅食。辅食添加对过敏性疾病的影响存在争议,有研究发现4-6月龄以后添加辅食对婴儿湿疹的发生无明显影响( et al., 2007)。但4-6月龄仍为推荐的引入辅食的时间。
(5) 其他影响婴儿湿疹发生的相关因素
结果显示家族过敏史是婴儿发生湿疹的重要危险因素。虽然遗传因素难以改变,但我们可以从改变环境暴露因素入手,进而影响基因的表达,从而达到预防过敏性疾病的目的。结果还表明孕期多食鱼类、呼吸道感染、饲养花草、婴儿期钙的补充与婴儿湿疹无关。但有文献报道孕期摄入富含 n-3 多不饱和脂肪酸饮食有助于降低过敏性疾病发生,鱼肉和鱼油中含有丰富的 n-3 多不饱和脂肪酸,孕期摄入鱼油可以对脐带血中的免疫因子如血浆细胞因子等产生影响,并可以影响造血祖细胞的表型,这些影响对湿疹、食物过敏等过敏性疾病的发生有保护作用( et al., 2010)。
3.2 治疗
(1)外用药物
对面积不大、病情较轻的干性湿疹患者,可在患处涂擦糖皮质激素软膏,由于婴儿皮肤娇嫩,只能用弱效激素或无激素药,且弱效激素药物使用时间不宜过长,不宜涂抹过厚,一般不超过两周。
对脂溢型湿疹患儿,可在患处涂擦一些植物油(如茶油、橄榄油等),即可使痂皮逐渐软化脱落,痂皮脱落后也可使用康复新液湿敷患处 10-15分钟。对有皮肤糜烂渗出的患儿,可先用 3%的硼酸溶液湿敷患处,然后再外涂氧化锌油剂(每天涂2-3次),待渗液减少后可改为只外涂硼锌糊,每天涂2-3次,直至痊愈。
注意 :激素药膏是把“双刃剑”,自行用药需谨慎,最好在医生指导下使用,以免用药不当造成宝宝患上激素依赖性皮炎。
(2)日常护理
保湿 由于湿疹可导致婴幼儿皮肤屏障受损,所以在宝宝皮肤完整、无渗出、无裂口的情况下,可以给宝宝涂抹上无刺激的保湿霜或乳以帮助宝宝皮肤屏障的修复。
注意:渗出型湿疹暂不能使用保湿品,脂溢型湿疹待痂皮脱落,皮肤无明显创口时方可使用。
穿纯棉衣物 湿疹宝宝的皮肤敏感,对衣服要求高。尽量穿纯棉、透气、不起球的,应避免宝宝接触毛、麻、化纤及真丝类衣物。
避免气温变化 气温突变是湿疹一个刺激因素,随着天气变热,宝宝皮肤表面温度升高,出汗易诱发湿疹,妈妈需要耐心观察,注意适当减少衣物,尽量避免勿冷勿热。
避免抓或挠 湿疹一般都伴随着瘙痒,宝宝常因此哭闹不停,搔抓面部,甚至夜间哭闹,躁动不安。妈妈可以用凉毛巾盖住湿疹部位给宝宝减轻痛苦,或者外敷一些止痒、无激素、无刺激等的皮疹护理胶或膏,如氧化锌软膏、海得宝皮疹护理凝胶等,也可以修剪宝宝的指甲,减少抓伤机会,让宝宝睡得更安稳。
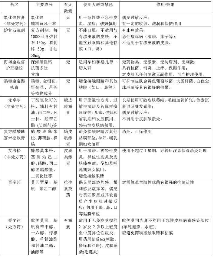
4 市场上各类宝宝湿疹药

5 总结与建议:由于宝宝皮肤娇嫩敏感,需要妈妈给宝宝细心护理,谨慎用药。目前湿疹的症状主要是皮肤瘙痒,市面上用于湿疹的药物一般激素类药,止痒的药也是一些抗组胺类药物,而抗组胺类药物长期使用会引起人体低毒反应,激素类药长期使用会导致皮肤萎缩、毛细血管扩张、色素沉着以及继发感染等,宝宝就更应慎用。所以建议妈妈们多注意宝宝的日常护理,选择弱激素或无激素药物治疗。
参考文献
殷明德.世界变态反应组织变态反应和变应性哮喘预防指南[ J ].国外医学耳鼻咽喉科学分册,2005,29(2):117.
王瑜,曾果,朱彩蓉等. 益生菌对婴儿湿疹及特应性湿疹预防作用的系统评价.中国循证医学杂志,2012,12(11): 1372-1378.
包丽丽. 一级预防对于预防婴儿湿疹作用的研究[D]. 苏州大学,2013.
Baena- CE,Gómez RM,Baena- R,et al. of smoke and on the and of and [J]. Curr Opin Clin ,2009,9(2):136-140.
David ,BSc (Hons), Susan , et al. and on and [J].CHEST, 2011,139(3):640-647.
JM, AS. and the march [J]. J Clin , 2003, 112:S118-S127.
Ricci G, A, A, Dondi A, B, Masi M. Does of the of ? A - [J]. and , 2010, 8, doi: 10.1186/1476-7961-8-8.
JM. From to : the march[J]. of and , 2010,105(2):99-106.
Osei-Kumah A, Ammit AJ, Smith R,et al. in cells is by and fetal of [J].,2006,27 (8):847-852.
S, SL.Early and : role in and of [J]? Med J, 2010, 86(1012): 94-99.
CM, Brand PL. : and the of [J]. Eur J , 2010, 169(8):911-917.
B, A, S, et a1. Solid food in to : from a four-year birth study[J]. J , 2007, 15l(4):352-358.
PC, LS, M, et al. Is there a role for fatty acids in early life of the [J]? Proc Nutr Soc, 2010, 69(3):373-380.
上一篇:止痛托里散
下一篇:什么食物会伤害你的眼睛
发表评论