医学研究生学位论文常见临床研究方法学问题分析
- 论文大全
- 2026-03-19
- 341

引用本文: 杨洁, 石岩岩, 曾琳, 等. 医学研究生学位论文常见临床研究方法学问题分析 [J] . 中国全科医学, 2021, 24(18) : 2368-2372. DOI: 10.12114/j.issn.1007-9572.2021.00.465.

医学博士、硕士学位论文是医学生学术能力和科学贡献的集中体现,也是研究生培养质量的重要载体,其反映了研究生学习期间掌握和综合运用知识的水平与产出[1]。学位论文质量是研究生培养质量的重要组成部分,而做好研究生学位论文评审工作是保证学位论文质量的重要环节[2]。论文质量除了取决于临床问题的重要性和新颖性,还与研究方法学的严谨规范密切相关。临床研究整体设计核心的内容集中在研究的方法学部分——如样本量的确定、测量评价的指标、统计学方法等。临床研究方法学运用的是否正确直接关系到研究结果是否可信、研究结论是否成立。现有文献对于医学学位论文从设计到撰写的规范性有较多报道,各大医学院校也针对研究生学位论文撰写了写作指南,但对医学博、硕士论文临床研究方法学的规范尚未细化,相关文献研究较少。鉴于此,笔者从学位论文评审的角度,分析总结了某大学盲审前医学博士、硕士学位论文初稿的论文质量,重点分析了论文重要组成维度方面的质量,及其中涉及的临床研究方法学方面出现的常见问题,旨在指导研究生利用较短的时间正确应用临床研究方法学,为规范论文撰写和自查、改善论文质量提供依据,也为改进临床研究方法学教学提供方向。
1对象与方法1.1研究对象
北京大学第三医院临床流行病学研究中心于2019—2020年对某校2019届临床医学生内部初审阶段毕业论文就方法学部分进行评审并给予专业指导,并进行评审结果分析,涉及妇产科、骨科、放射科、消化科等21个学科,学生类型包括八年制博士(37篇)、科研型博士(8篇)、临床型博士(5篇)、科研型硕士(5篇),其中8篇为基础研究,6篇为临床+基础研究,41篇为临床研究,共计55篇。其中47篇为临床观察性研究。
1.2研究方法
由7名临床研究方法学专家对论文进行临床研究方法学评审,1名进修医师对所有评阅意见进行逐篇阅读,提取有明确指向的评价性内容进行编码、归类,不断合并和修正,参考声明清单条目统计每个问题维度所涉及论文的篇数。声明涉及观察性研究报告的题目与摘要、背景介绍、方法、结果、讨论和其他信息,共计22项条目组成,包含了在3种主要观察性流行病学研究类型(即队列研究、病例对照研究和横断面研究)中应报告的项目[3,4],有18项是3种研究设计共用的,另外4项则在不同研究设计上存在差异。国际医学期刊编辑委员会已经将声明列入《生物医学期刊投稿的统一要求》中。
2结果
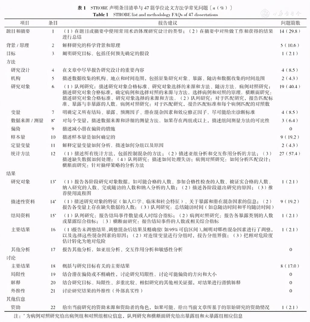
本文从题目与摘要、背景介绍、方法、结果、讨论和其他信息等方面汇总医学研究生学位论文临床方法学常见问题,结果见表1。

表1 声明条目清单与47篇学位论文方法学常见问题〔n(%)〕
Table 1 list and FAQs of 47
3讨论3.1题目和摘要部分3.1.1存在的问题
本研究结果显示,29.8%(14/47)的论文在题目和摘要部分存在问题。题目中经常存在的问题有:模糊不确切,过大过于空洞,过于陈旧,缺乏新意等。摘要较为突出问题是"需进一步凝练,尤其对研究背景和选题意义的阐述不够明确"。
3.1.2修改建议
题目或摘要需用常用术语来体现研究设计,便于识别研究类型。题目应语言精练,题目贴切,充分反映论文研究的范围。摘要应提供研究的重要信息,内容一般包括对研究问题的陈述、研究方法和研究结果的概述以及结论。学位论文的摘要应对研究的重要信息进行总结,并且只能提供全文中包含的信息[5]。
3.2方法部分
该部分主要集中在统计方法、研究对象以及样本量等方面。
3.2.1统计方法存在的问题
基于对论文评阅意见的分析,47篇临床观察性研究论文初稿中,统计分析方法描述与分析方法的使用有待提高。主要问题是缺少必要的统计学方法的描述或统计学方法不完整。例如一篇研究论文"统计分析方法基本合理,但缺少统计描述的内容",作者对统计描述与统计分析方法分界不是很清楚,使得文章内容方法学部分内容混乱。其次是"统计分析方法使用有误或分析方法不全面"问题。例如一篇以某类手术患者为研究对象的论文,由于两组基线差异存在统计学意义,单因素分析患者满意度、患者功能评分、并发症和费用等分析时还应考虑采用多因素分析方法,为"保证结论真实可靠,还需作多因素分析"。再如一论文中比较三组间血浆某项指标的浓度,在三组间比较后采用t检验进行两两比较分析,此例统计分析方法使用存在严重错误,导致"结论存在偏倚"的问题。
3.2.2统计方法修改建议
关于统计学分析的描述建议包括以下内容:统计分析软件及版本、观察指标、数据表达方法、统计学分析方法、研究设计的类型、样本含量的估算、显著性检验的水准等。学位论文中统计学分析方法的选择:根据所采用的研究设计类型、资料所具备的条件以及其研究目的,结合定量资料和定性资料,选用合适的统计分析方法。如定量资料不盲目套用t检验和单因素方差分析;定性资料不盲目套用χ2检验;结合专业知识和散点图,选用合适的回归模型,不盲目套用简单直线回归分析;多因素多指标资料要在一元分析的基础上,尽可能运用多因素统计分析方法,以便对各因素之间的交互作用和多指标之间的内在联系做出更为全面、合理的解释和评价[6]。
3.2.3研究对象存在的问题
具有代表性的病例抽样和合适的样本量,可以保证由样本信息推断总体特征。评审论文初稿中研究对象主要存在两类问题,一是研究对象选择错误,缺少代表性;二是研究对象未明确纳入排除标准或标准不完整。例如编号29研究目标为"检测中国某类疾病患者的术前病毒感染率,了解病毒感染谱,并分析相关临床指标",其入组条件为"于某年3月至11月期间的某疾病患者",其研究对象仅入组了2018年3—11月就诊的患者,研究对象的代表性不足,难以实现研究目标。
3.2.4研究对象修改建议
研究对象的纳入与排除标准需要明确包括具体的适应证是什么,疾病的诊断标准是什么,排除标准如何设定,从而保证研究质量,保证研究的安全性、可行性以及可重复性,均需在进行临床研究对象入组前进行周密设计[7]。
3.2.5样本量存在的问题
样本量应该满足回答科学问题需要,是临床研究科学性基础之一[8]。评审论文中样本量估算的问题集中体现在缺少样本量估算方法或样本量不足。样本量过小,无法充分体现总体内部的变异规律,研究结果不可信,最终导致"不足以下结论,影响结论的可靠性"。
3.2.6样本量修改建议
临床研究一般均需注意样本量计算[9]。是否科学合理地对样本量进行估算是影响研究质量的重要方面[10,11]。如回归模型采用的参数估计方法是最大似然估计,这就需要足够的样本量来保证参数估计的准确性,否则将导致分析模型不稳定,从而造成研究结论不可靠[12,13]。
3.3结果部分
结果部分主要问题以描述性资料与主要结果为主,体现在描述研究对象的特征不准确或不充分,结果展示不充分,统计图表欠规范较为突出等。
3.3.1描述研究对象存在的问题及修改建议
描述研究对象的特征不准确或不充分:如关于"某病年龄分布表现出主要集中在幼年及中老年的特点",那么描述研究对象时应列出幼年(说明具体年龄范围)和中老年的占比,以明确研究对象的特征。
3.3.2结果展示存在的问题及修改建议
结果部分描述存在整体研究结果和引言中介绍的研究目的不一致,如目标是"探讨3年内再发心脏不良事件的影响因素,建立院外再发某病事件的风险模型",首先得在研究内容和研究结果中,应体现"再"发;其次,"新构建的风险模型"描述不明确,未能体现"新"等问题。
3.3.3图表存在的问题
图表具有形象、直观、简洁、集中和逻辑性强等特点,将复杂的、表达不清的文字用图表表述,使量、事物间的关系更加明朗、清晰[14]。绝大部分论文初稿存在一处或多处图表问题,其中图形问题多集中在缺少图名或图名不符、图标注不清、图形清晰度差、作图不规范、自明性不强等;表格多未采用三线表格式、表格名称不统一、小数点位数不一致、缺少统计学检验及P值等问题。
3.3.4图表修改建议
学位论文中图表的规范使用可参考期刊论文图表相关要求:如"图表分别按其在正文中出现的先后次序连续编码。每幅图表应冠有图(表)题。说明性的文字应置于图(表)下方注释中,并在注释中标明图(表)中使用的全部非公知公用的缩写。表格建议采用三线表(顶线、表头线、底线),如遇有合计和统计学处理内容(如t值、P值等),则在此行上面加一条分界横线;表内数据要求同一指标有效位数一致,一般按标准差的1/3确定有效位数。照片图要求有良好的清晰度和对比度;病理照片要求注明染色方法和放大倍数。图表中如有引自他刊者,应注明出处[15]。
3.4讨论部分3.4.1存在的问题
学位论文讨论部分的问题主要体现在未概括与研究目标有关的主要结果,未充分对研究结果发掘与提炼。袁文青等[16]对北京大学第三医院学位申请人学位论文写作认知的调查,发现讨论深度、统计学方法和创新性是学位论文写作过程中最常见的难点,学生最希望获得的学位论文写作指导是学位论文写作思路、论文撰写逻辑和研究结果发掘与提炼。
3.4.2修改建议
讨论部分能够充分反映作者对某个学术问题的理解程度,在学位论文的撰写中,需对讨论部分给予高度重视,既针对研究结果展开充分的讨论,有理有据、突出重点,又要避免过度延伸,避免毫无依据的妄下结论,以充分体现对研究结果的客观性分析,结合研究不可避免存在的局限性,对未来研究给予方向性指引[17]。
3.5其他问题:
写作结构规范欠佳,伦理易忽视
3.5.1写作结构规范欠佳
针对论文初稿的评审意见分析,除有关临床研究方法学外,写作结构规范性的问题在论文评阅意见中出现频次相对较少,但也有所涉及,均为博士论文,同时论文中多处存在语句不通顺、语义表述不清、文章格式不符合要求、用词前后不一致、笔误等问题。博士论文的核心评价标准如原创性、显著性和知识贡献等相比,规范性是最低的底线要求[18]。学位论文的规范性体现了认真严谨的学术研究和写作态度。学术写作训练至少在硕士研究生教育阶段就已经开始,对于尚未完成、内容不完整的论文,建议督促学生在规定时间内完成,避免影响论文整体质量及评审工作的有效性。
3.5.2伦理易忽视
55篇学位论文初稿中个别论文未标注伦理学内容。伦理审查和知情同意是保障受试者权益的主要措施[19]。张锦玉等[20]在对医学生进行医学伦理学作用的认知调查中发现医学伦理学作为一门应用型的学科,在校教育重视不足,大部分医学生在学习医学伦理学课程前不了解这门课程,学习主动性较差,认为课程内容偏难。在临床医学研究中,伦理学审查具有不可替代的重要作用,医学教育更要提高医学生对伦理学的重视,在推动医学科学技术不断进步的同时,保护受试者权益不受侵害。
4结论与不足
本研究参考了声明清单项目框架,比对分析医学博、硕士学位论文临床研究方法学中的问题,为医学学位论文临床研究方法学提供理论依据。笔者认为很有必要构建医学学位论文临床方法学评价指标体系,毕业论文写作方法学规范化清单是教学研究的一个方向,建议在博士、硕士医学教育课程开设学位论文写作指导课程,重点增加论文写作思路、论文撰写逻辑、研究结果发掘与提炼等方面的认识、积累,开设统计学规范等基础课程,使其论文符合统计学表述基本形式规范,如图表的应用、统计学词汇及符号等。其次,学位论文进一步加强规范临床研究设计和论证,包括论文研究内容阐释严谨和清晰、符合研究过程和论证逻辑。例如,对研究方法和研究技术应当逐层进行阐释,对资料获取的方式和研究过程的描述应清晰严谨。
本研究存在一定的局限性,仅收集了某校2019届临床医学生送教育部盲审前内部初审阶段的毕业论文,因论文版权、纳入论文数量等方面因素,本文仅作为下一步开展更大规模横断面研究的试点研究。在未来的研究计划中,将会在多所医学院校开展学位论文大样本的抽样调查,尝试采用混合研究方法,科学总结《医学研究生课题结题阶段学位论文自查清单》,用于医学研究生学位论文临床研究方法学自我评价,提高论文质量。
本文无利益冲突。
参考文献 略
发表评论