护理团体标准解读:乳腺癌术后淋巴水肿预防和护理 —中华护理学会...
- 健康知识
- 2024-05-22
- 379
在中华护理学会领导下,中华护理学会肿瘤护理专委会组织国内相关专家,制订《乳腺癌术后淋巴水肿预防和护理》团体标准,并于2021年2月1日由中华护理学会发布,现对团体标准T/CNAS 05─2020乳腺癌术后淋巴水肿预防和护理进行解读。


一、制定背景淋巴水肿是乳腺癌术后最常见且最严重的并发症之一,其发生率可高达65% 。淋巴水肿常伴患者终生,导致患者终身需忍受患肢外观异常、疼痛、麻木、乏力、反复感染、患肢功能障碍等,严重影响患者生存质量,加重患者恐惧、焦虑、抑郁等情绪反应,并增加患者费用。因此,对乳腺癌术后上肢淋巴水肿的积极预防及护理至关重要。
目前需要我国护理人员对淋巴水肿的预防及护理给予足够的重视,提高对相关护理知识的掌握、实践性标准的指导。因此,本标准基于循证及多轮专家咨询,制定了乳腺癌术后淋巴水肿的预防和护理规范,为临床提供明确的指导意见和依据。
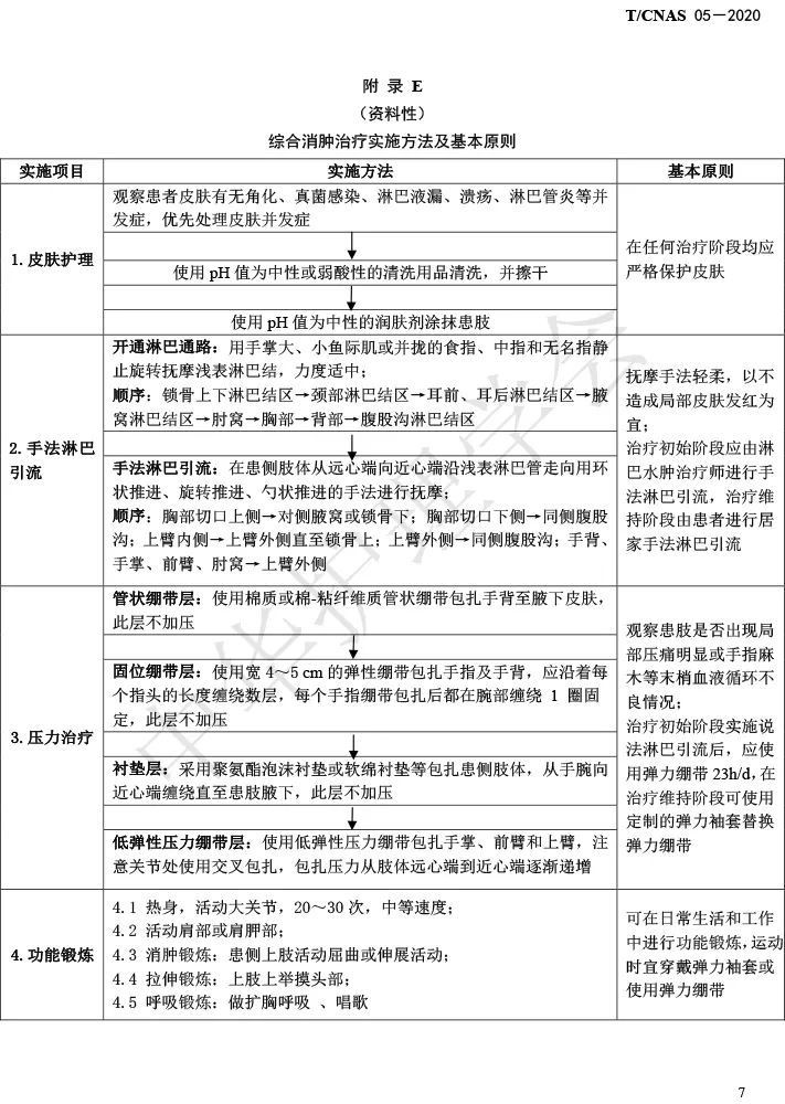
二、 适用范围本标准适用于各级各类医疗机构的注册护士。三、主要内容本标准主要涉及了乳腺癌术后上肢淋巴水肿的管理路径、风险筛查、预防措施、淋巴水肿的评估及护理要点5个核心内容。

1.应按乳腺癌手术患者淋巴水肿管理路径对患者进行淋巴水肿管理,包括淋巴水肿基线评估,术后淋巴水肿风险筛查、淋巴水肿预防和治疗。
2.宜采用乳腺癌术后淋巴水肿风险评分表进行风险筛查。出院前应对所有乳腺癌术后患者进行风险筛查,对于高危风险患者,术后2年内至少每半年监测1次患者预防行为依从性,并评估是否发生淋巴水肿。
3.所有术后患者严格遵守淋巴水肿基础预防措施,包括识别淋巴水肿早期症状、患肢皮肤护理和保护、适宜的功能锻炼、良好的生活方式。其中高危风险患者在此基础上还需进行手法淋巴引流、佩戴弹力手套、渐进式抗阻力运动。
4.除筛查时主动评估外,患者主动报告症状或出现淋巴水肿体征时也应进行评估。对于不方便回院复查的患者宜选用乳腺癌相关淋巴水肿症状指数量表或诺曼电话问卷进行评估,返院患者可采用周径测量法。为保证每次评估的对比有效性,不同时间点的评估宜采用同一种评估工具。
5.发现患者出现淋巴水肿后,护士应立即将患者转介至淋巴水肿治疗师或专科护士进一步确诊及进行综合消肿治疗。在治疗期间,应密切监测治疗副反应及患者治疗依从性,定期评价其治疗效果。









上一篇:皂化反应是
发表评论